2012年12月25日,新款宝马7系正式在广州地区上市,售价区间为92.8-148.8万元。此次上市的新款宝马7系一共有6款车型,包含了730Li、740Li两个系列。详细售价请参看下表:
| 新款宝马7系 指导售价 | |
| 车型 | 售价(万元) |
| 730Li 领先型 | 92.8 |
| 730Li 豪华型 | 101.8 |
| 740Li 领先型 | 121.8 |
| 740Li 豪华型 | 143.8 |
| 740Li xDrive | 132.8 |
| 740Li 混合动力版 | 148.8 |



● 新车特点:



新款宝马7系采用了全新设计的双肾式进气格栅,看上比老款车型更沉稳大气,格栅的数量也从老款的12根减少到了9根。车尾的变化很少,仅仅是增加了一条镀铬装饰而已。另外,新款宝马7系的高配车型换装了全LED前大灯,更具科技感。至于内饰及配置方面,新款7系的变化不大,传统指针仪表盘被10.25英寸的数字液晶屏所取代,液晶屏上的模拟仪表盘可以根据Eco Pro、Comfort以及Sport模式变化不同的色彩和显示方式。



它为消费者提供了三种车漆,分别为金属漆、个性版金属漆、普通漆(全系车型可免费选装),其中金属漆共有多达11款车身颜色可以选择。轮毂根据配置的不同,有6款样式可以选择。内饰有威米托米色、黑色、珍珠贝白色三种颜色可以选择。座椅的颜色选择则更为丰富,一共有多达17种颜色可供消费者选择。




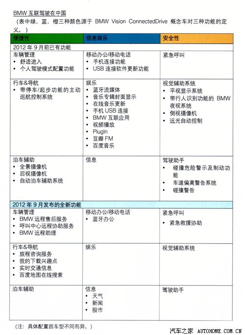
新款宝马7系全系标配LED雾灯、动态稳定控制系统(DSC)、驾驶辅助系统、主动防侧倾系统等主被动安全配置。在舒适性配置方面,高级四区自动空调、自动防炫目内外后视镜、多功能真皮方向盘、6碟DVD换碟机、BMW导航、蓝牙手机、前后排座椅加热等均为全系车型标配。iDrive后排娱乐系统(9.2英寸显示屏)、后排手持话机、真皮仪表盘、方向盘加热、行人识别、支持3D技术的导航系统、感应式后尾箱则为高配车型的专属配置。同时,它还配备了宝马最新的的互联驾驶系统,它能够将车辆控制、信息娱乐以及安全系统进行整合,方便车主使用和出行。


它的动力总成也有了很大的提升,老款车型上的6速自动变速箱已经升级为8速自动变速箱,并且属于全系标准配置。730Li车型采用的是3.0L自然吸气发动机,最大功率为258马力,最大扭矩为310N·m。740Li车型则采用3.0T发动机,最大功率320马力,最大扭矩450N·m。
● 编辑点评:

『左为奔驰S级、右为奥迪A8L』
作为宝马旗舰级车型,新款宝马7系此次改款上市虽然并未对外观、内饰作出大幅度的修改,但变速箱和配置的升级很大程度上提升了它的竞争力。目前,它在国内的主要竞争对手是奥迪A8L和奔驰S级。从这一次上市的升级改款车型来看,我认为新款宝马7系未来的销售压力不会太大,唯一要防范的是竞争对手动辄数十万元优惠带来的压力。因此,新款宝马7系上市后,BMW可能需要花更多的功夫在营销策略上了。
新车上市
资讯排行
- 插混SUV续航破400km!魏牌V9X官图发布,5分钟能补能200km
- 阿维塔06T实车现身,大过蔚来ET5T,三电机968马力+续航740km
- 全新雷克萨斯ES实车到店 预计将于4月份正式上市
- 奥迪E7X量产实车曝光!设计舒展大气,AUDI车标,最大续航751km
- 全尺寸方盒子,哈弗猛龙PLUS官图发布,5座和7座可选!
- 蔚来ES8对比问界M8:40万级家庭豪华SUV谁更懂你?
- 沃尔沃2026新车规划,3款重磅车型将上市!
- 2025年春季杭州汽车展销会,场面火爆!
- 动力大升级!比亚迪元PLUS海外版官图发布,改名ATTO 3 EVO
- 阿维塔06T申报图 与华为乾崑合作再升级 增程+纯电动力旅行车
- 新增熔岩红配色/续航全面提升 新款腾势Z9GT内饰官图发布
- 有望2026年二季度上市 北汽极狐全新MPV正式命名将于近期公布
- 20万级合资SUV对决,本田皓影与丰田RAV4荣放哪一款更有性价比?
- 比亚迪宋Ultra EV进入减免车辆购置税目录 CLTC纯电续航710km
- 搭载线性转向系统/续航提升 新款雷克萨斯RZ官图发布










